
2025年第45周 X 推文精选
汇总 2025 年第 45 周(北京时间 2025-11-03 至 2025-11-09)的 seekjourney 推文精华。
2025 年第 45 周(北京时间 2025-11-03 至 2025-11-09)共发布 23 条推文。
以下整理保留了原始中文内容、互动数据、媒体资源以及 X 原帖链接,方便复盘。
2025-11-03 22:08 CST · ID 1985348243245731873
@BTC_LH @qmtdlt1 是的
- 👍 赞:0 | 🔁 转帖:0 | 💬 回复:0 | 🗨️ 引用:0 | 👀 浏览:6
- X 原帖地址
2025-11-03 22:09 CST · ID 1985348696952000827
@liuxunting02 大概半个月左右
- 👍 赞:1 | 🔁 转帖:0 | 💬 回复:0 | 🗨️ 引用:0 | 👀 浏览:46
- X 原帖地址
2025-11-03 22:21 CST · ID 1985351569014194572
@caoxiaolei 学到了!
- 👍 赞:0 | 🔁 转帖:0 | 💬 回复:1 | 🗨️ 引用:0 | 👀 浏览:10
- X 原帖地址
2025-11-03 23:06 CST · ID 1985362847824818222
今天重启跑步了,还是熟悉的音乐,一种不错的解压方式。
我找到了之前非常喜欢的一个跑步视频,比较合适云跑步,看弹幕互动很有趣。
节奏点180bpm,半个小时,坚持到最后还有弹幕加油打气!
最近一直在思考,如果要把人生重要性排序。
我的答案:健康>关系>财富。
健康优先应该作为我的心智模型。
生活中的一切我需要利用这个心智模型来更好的决策。
未来一个月,我会尝试践行心智模型,每周抽半个小时,盘点自己的系统与决策。
推荐一篇讲心智模型非常好的文章,作者的人生经验和写作功底深厚,教大家如何更好用模型审视你生活。
-
战略规划路径:提升一层思考 → 第一性原理 → 约束理论
-
决策制定路径:后悔最小化(长期)→ 帕累托法则(中期)→ ICE模型(短期)→ 艾森豪威尔矩阵(日常)
-
系统优化路径:约束理论(找瓶颈)→ 帕累托法则(聚焦20%)→ 第一性原理(重构)

- 👍 赞:11 | 🔁 转帖:1 | 💬 回复:2 | 🗨️ 引用:0 | 👀 浏览:1360
- X 原帖地址
2025-11-03 23:08 CST · ID 1985363466392314010
- 👍 赞:2 | 🔁 转帖:0 | 💬 回复:0 | 🗨️ 引用:0 | 👀 浏览:240
- X 原帖地址
2025-11-03 23:28 CST · ID 1985368395169358033
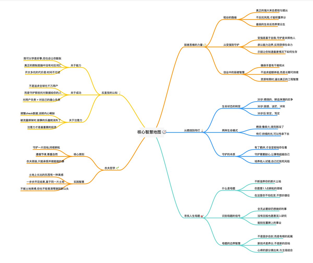
最近我准备重启 flomo 了,发现了2022年的大量读书笔记。
最近我看了知行小酒馆的一期播客,强烈推荐大家看看。
E198 对话少楠:那些全无必要却仍然想做好的事情,或许就是你这一生的母题
flomo 为什么克制?听听少楠怎么说?
- 不是不想做大,而是选择活得更久。
这点非常触动我:确保身上有足够的干粮和水,即使没有车的时候,徒步也能穿过沙漠。
- 对用户负责。
不是对自己、员工或股东负责,而是对那些把数据托付给你的普通用户负责。
就这一点,它就是一个好产品的标准:始终为用户考虑,那些依赖这个产品、在上面投入很多的普通人。
弱者思维下,始终知道在最差情况下如何生存,这绝对是一种高级智慧。

- 👍 赞:7 | 🔁 转帖:0 | 💬 回复:6 | 🗨️ 引用:0 | 👀 浏览:1908
- X 原帖地址
2025-11-03 23:29 CST · ID 1985368654788411567
@RachelWu2000 出汗真好🏃♂️
- 👍 赞:1 | 🔁 转帖:0 | 💬 回复:0 | 🗨️ 引用:0 | 👀 浏览:48
- X 原帖地址
2025-11-03 23:31 CST · ID 1985369128002269638
那些全无必要却仍然想做好的事情,或许就是你这一生的母题,对话质量非常高!

- 👍 赞:0 | 🔁 转帖:0 | 💬 回复:0 | 🗨️ 引用:0 | 👀 浏览:144
- X 原帖地址
2025-11-03 23:39 CST · ID 1985371164588535971
这期播客是三个月前的,很遗憾周末才刷到。
很轻松真诚的对谈,专注做自己喜欢的事,放下焦虑,是个弱者,有何不妥。 https://t.co/uqUoDPN8mN

- 👍 赞:1 | 🔁 转帖:0 | 💬 回复:0 | 🗨️ 引用:0 | 👀 浏览:219
- X 原帖地址
2025-11-04 21:40 CST · ID 1985703582310732246
@EchoWave_AI 确实是个好产品!
- 👍 赞:0 | 🔁 转帖:0 | 💬 回复:0 | 🗨️ 引用:0 | 👀 浏览:16
- X 原帖地址
2025-11-04 21:42 CST · ID 1985704157060493684
@wangzaijuan 感谢经验!后期有需要联系你 👍
- 👍 赞:1 | 🔁 转帖:0 | 💬 回复:0 | 🗨️ 引用:0 | 👀 浏览:19
- X 原帖地址
2025-11-04 21:57 CST · ID 1985707906558476416
人生真正的通货不是钱,甚至不是时间,而是注意力。 https://t.co/6KM3B4nyLh

- 👍 赞:6 | 🔁 转帖:0 | 💬 回复:3 | 🗨️ 引用:0 | 👀 浏览:521
- X 原帖地址
2025-11-04 23:34 CST · ID 1985732447892582560
@AztecaAlpaca 是的,功能属性不一样,自己灵光一现的想法用 flomo 沉淀挺好,本质上不冲突。
- 👍 赞:1 | 🔁 转帖:0 | 💬 回复:2 | 🗨️ 引用:0 | 👀 浏览:24
- X 原帖地址
2025-11-05 00:44 CST · ID 1985749896650228049
@vista8 公众号内容抓取没问题,很强!
- 👍 赞:0 | 🔁 转帖:0 | 💬 回复:1 | 🗨️ 引用:0 | 👀 浏览:69
- X 原帖地址
2025-11-05 22:28 CST · ID 1986078161151697281
@kalasoo 👍Neobrutalism + Minimalist
- 👍 赞:5 | 🔁 转帖:1 | 💬 回复:1 | 🗨️ 引用:0 | 👀 浏览:198
- X 原帖地址
2025-11-05 22:50 CST · ID 1986083787403563436
我最近在刻意训练自己一种独特的沟通方式。
无论是在工作还是生活中,我会把自己当成一个大模型。
对方和我沟通时,我会思考事情的背景是什么、对方需要什么样的支持、他的需求是什么,或者更深层次地去分析。
这种习惯可能是我过去半年几乎每天都在频繁使用大模型,所以我希望通过这种方式训练自己的思维模式。
今天在社群里看到一个非常有意思的AI提示词编程沟通语言的榜单。
发现一个最核心的问题是:在用AI编程工具与大模型对话时,提问本身是一个很重要的核心问题。如何提出好问题、如何做决策非常关键。
比如,榜单里有14%排名第三的提示词是“我要复用现有的接口”,第四个是“别给我生成一堆to do”,第五个是“为什么又引入新依赖”。
这些问题可以分成两部分:
基础认知框架方面,非专业开发人员还需要多去学习领域知识,基础认知框架少不了。
提问技巧是需要多锻炼。不同的提问技巧和方式能够得到不一样的效果,所以我在学习把心智模型用在 AI Coding 下,帮助我分析问题,做决策。
这两周我一直在学习心智模型相关的文章,和读纳瓦尔宝典的那本书有关,里面有关于心智模型的一些观点。
写代码,我认为最重要的就是在用 AI与大模型沟通时,需要做决策。
做决策必须具体问题具体分析。《纳瓦尔宝典》里也提到,如果要做出有效决策,需要依靠原则和心智模型。
因为我们大脑的存储空间有限,如果能通过学习一些基本的心智模型和原则,再结合自身的历史经验,就能更深刻地理解问题,并做出有效决策,这个非常重要!
抽空我会在公众号分享几个关于心智模型在 AI Coding 场景下的技巧。

- 👍 赞:0 | 🔁 转帖:0 | 💬 回复:1 | 🗨️ 引用:0 | 👀 浏览:180
- X 原帖地址
2025-11-05 22:53 CST · ID 1986084520916119877
什么是心智模型?这篇文章写的非常好,不管是工作还是生活,用好它可以帮助我们更好的做决策!
- 👍 赞:0 | 🔁 转帖:0 | 💬 回复:0 | 🗨️ 引用:0 | 👀 浏览:123
- X 原帖地址
2025-11-05 23:02 CST · ID 1986086850298269861
东升大厦环境真好!转眼间 Vibe Hacks 过去快两个月了!
Vibe Friends 越来越棒,日咖夜酒,早 C 晚 A,很 chill!
- 👍 赞:0 | 🔁 转帖:0 | 💬 回复:1 | 🗨️ 引用:0 | 👀 浏览:279
- X 原帖地址
2025-11-05 23:03 CST · ID 1986087096369778923
@kalasoo Vibe Hacks #2 Come Soon
- 👍 赞:0 | 🔁 转帖:0 | 💬 回复:0 | 🗨️ 引用:0 | 👀 浏览:25
- X 原帖地址
2025-11-05 23:17 CST · ID 1986090512022155766
我把纳瓦尔过去两年的推文分析了一遍,时间,注意力被多次提起,不同的时间,相同的话题。
如果我现在无法掌控注意力,那么意味着我失去了最宝贵的东西。
我现在白天基本不刷推,利用晚上固定的时间思考,把白天所学的碎片化知识总结和沉淀,发推文作为提炼知识的方式。
日拱一卒,定期温故知新。
2025-02-11:The currency of life isn’t money. It is not even time. It’s attention.
2024-09-05:The true scarcity is attention, not time.

- 👍 赞:1 | 🔁 转帖:0 | 💬 回复:3 | 🗨️ 引用:0 | 👀 浏览:278
- X 原帖地址
2025-11-05 23:19 CST · ID 1986090902327275958
@glow1n 哈哈,可以有!等你开直播
- 👍 赞:0 | 🔁 转帖:0 | 💬 回复:0 | 🗨️ 引用:0 | 👀 浏览:56
- X 原帖地址
2025-11-05 23:20 CST · ID 1986091171815489698
- 👍 赞:0 | 🔁 转帖:0 | 💬 回复:0 | 🗨️ 引用:0 | 👀 浏览:49
- X 原帖地址
2025-11-05 23:20 CST · ID 1986091317869658187
- 👍 赞:0 | 🔁 转帖:0 | 💬 回复:0 | 🗨️ 引用:0 | 👀 浏览:128
- X 原帖地址


